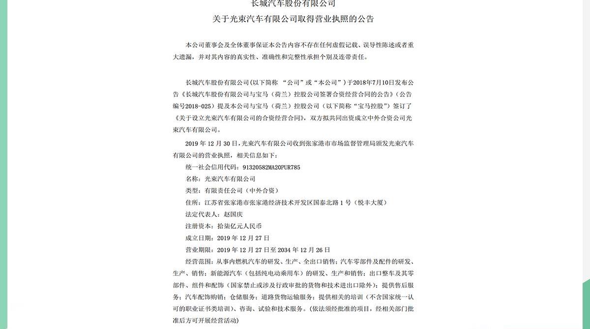
梁车项目于今年11月底启动,其生产基地项目也已获得江苏省发展和改革委员会的批准。近日,网通从长城汽车(601633,Guba)发布的公告中获悉,合资企业广亮汽车有限公司有限公司已取得张家港市市场监督管理局颁发的营业执照,营业期限为2019年12月27日至2034年12月26日。

根据公告,合资公司为有限责任公司,住所位于江苏省张家港市张家港经济技术开发区国泰北路1号。法定代表人为赵国庆,注册资本为17亿元人民币。成立日期为2019年12月27日,营业期限为2019年11月27日至2034年12月26日。经营范围包括内燃机汽车的研发、生产和全面出口销售;汽车零部件的研发、生产和销售;新能源汽车的研发、生产和销售;出口整车及其零部件和附件;提供售后服务等梁车项目介绍

广良汽车有限公司是由宝马集团和长城汽车共同成立的合资企业。根据合同约定,双方持有50%的股份,注册资本为17亿元人民币。其注册地址为江苏省张家港市,总投资51亿元。公司董事将由六名成员组成,董事长由长城任命,副董事长由宝马任命。董事的任期为四年。

据悉,Beam Car是宝马集团在全球范围内的首个纯电动汽车合资项目,计划标准年产能为16万辆整车。根据此前的计划,合资公司的第一款产品将是续航里程超过500公里的纯电动紧凑型SUV,第二款车型将是MINI纯电动版。这两款新车将于2021投产。梁车生产基地项目于2019年11月23日获批。长城汽车宣布,公司与宝马的合资光束车生产基地项目已获江苏省发展和改革委员会批准。根据公告,光束汽车生产基地计划开工日期为2020年,计划竣工日期为2022年。该项目总投资约51亿元,建设规模为年产16万辆燃料动力乘用车的全出口制造和纯电动乘用车的开发。建设期为24个月,项目占地约930英亩,购买了约460台生产和测试设备。

燃料乘用车制造业建设包括冲压车间、焊接车间、涂装车间、总装车间、试车线等设施,以及全出口燃料乘用车的生产制造;纯电动乘用车研发和试生产的建设内容包括技术建筑和其他研发建筑,以及安全、环保、智能的新一代电动汽车的研发。此外,梁车生产基地项目的批准仅用于燃料动力乘用车的全面出口制造和纯电动乘用车的开发。在生产和销售纯电动乘用车之前,还需要获得纯电动汽车项目的批准。值得注意的是,公告中称“该项目计划于2022年完工”,这意味着未来首款梁车的生产时间可能会推迟。
2016年10月,在中国汽车市场高歌猛进的步伐下,领克品牌正式发布。
1900/1/1 0:00:00自进入中国市场以来,上汽大众帕萨特在B级车市场一直属于标杆车型的存在。在各家车企还没有引入B级车的时候,它以先进的概念、高端的品质、德系的严谨工艺成为行业的领头羊。
1900/1/1 0:00:00图片来源:图虫创意12月28日,深圳湾体育中心春茧体育馆内,在罗振宇每年跨年演讲登台之处,蔚来汽车一年一度的狂欢日“NIODay2019”选择在同一地点提前四天举行。
1900/1/1 0:00:00查看最新行情新浪财经12月30日消息中国上海,2019年12月30日NIOInc,
1900/1/1 0:00:00大家好,欢迎来到《尺度神评局》,我是强哥。上周末原本打算睡大觉,却被手机齐刷刷的推送震醒了。
1900/1/1 0:00:002018年10月奥迪中国在北京市获得L4级自动驾驶车辆道路测试牌照,并于12月份在延崇高速公路一封闭路段进行了L4自动驾驶以及基于CV2X的车路协同演示,
1900/1/1 0:00:00