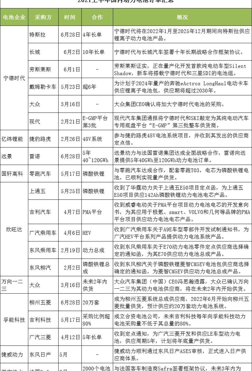
全球电气化转型加速,2021国际车企动力电池军备竞赛愈演愈烈。全球动力电池公司相互竞争,处于肉搏战的边缘。从整车方面来看,2021-2023年是国外车企电动车的密集投放期。通过长期订单、定点项目、合资、入股等多元化形式锁定未来市场份额,成为现阶段全球动力电池企业的重要角力点。与2020年不同的是,2021年国内电池企业与国际车企的合作开始进入落地阶段。例如,如果当代安培科技有限公司和特斯续签四年合同,郭萱将为大众的常规量产车型开发第一代标准电池,万向123将在未来两年内向大众供应。继华晨宝马之后,逸威48V系统将被宝马集团指定,远景动力将与雷诺签订40-120 GWh的五年订单,蜂巢将拿下总价值160亿元的Stellantis全球合作项目。电池方面,全球车企巨头对基于供应链能力的优质电池产能需求越来越大,头部电池企业“跑步”扩产,竞相展开产能军备竞赛。当代安培科技有限公司、袁晶电力、福能科技、蜂巢能源、比亚迪、AVIC锂电等6家公司明确在欧洲设厂,将推动中国锂电池材料和设备的全球化,加强中国动力电池的全球服务能力。到2025年,预计当代安普科技有限公司产能提升至550GWh(含合资),AVIC锂电池产能规划为300GWh,蜂巢能源规划为200GWh;郭萱高科计划2023年实现年产能80GWh比亚迪预计2022年包括“刀片电池”在内的总产能将达到100GWh。可以预见,随着国际车企新能源车的增多,中日韩动力电池的竞争将被重塑。在产能部署、客户绑定和拓展方面,未来中国动力电池在全球的市场份额将持续上升。通过对2021年上半年动力电池20个订单的梳理,也可以一窥动力电池市场的演变趋势。首先,中国的力量在全球市场上升。除了龙头企业当代安培科技有限公司,二线动力电池也迅速崛起,进一步强化了中国在动力电池的全球话语权。与上一轮中国动力电池企业仅进入国际汽车企业供应链体系不同,中国动力电池企业加大了与国际汽车企业的合作力度,正逐渐成为国际汽车企业在电动化方面的重要合作伙伴。例如,当代安培科技有限公司的特斯拉电池批量供应仅一年后就成为重要供应商,1-5月在当代安培科技有限公司安装的国产特斯拉占47%。6月,当代安培科技有限公司(Contemporary Amperex Technology co .,Limited)获得特斯拉4年期动力电池长单续约,有望进一步打开特斯拉的全球市场,成为特斯拉的全球主要供应商。郭萱高科被奥迪股份公司收购后,合富郭萱将为大众常规量产车型开发第一代标准电池,未来计划向大众MEB平台供应动力电池;今年6月,Vision Power获得了法国雷诺公司为期五年的40GWh-120GWh-H动力电池订单,以支持雷诺的全面电气化战略。中国动力电池企业国际化背后的逻辑是,一方面,在全球电气化浪潮下,中国电气化市场领先,中国电池企业正在成为全球市场的绝对中坚力量。中国有5家公司的动力电池装机量位居世界前10位,而当代安培科技有限公司的市场份额为30.9%。另一方面,中国动力电池企业在技术实力、制造能力、供应链管理能力、成本竞争力等方面已经达到国际车企的要求,并与日韩对手表现出差异化竞争力。此外,国外/合资新能源汽车“中国制造,全球销售”的趋势已经出现,无论是直接出口动力电池还是配套新能源汽车,中国动力电池企业在国际新能源汽车供应体系中的作用将越来越关键。二是优质动力电池产能供不应求,车企通过合资、参股、签长期订单、保障产能、保证动力电池稳定供应等多元化策略绑定电池企业。当代安培科技有限公司已经成为全球动力电池抢夺的“热蛋糕”。2021年,特斯拉、雷诺、广汽三菱、大众、长城等国内外主要动力电池需求确定且巨大,纷纷与头部动力电池企业签订长单,锁定优质产能。比如特斯拉的4年长单绑定了当代安培科技有限公司,雷诺也和远景动力签了5年的订单,长城汽车直接和当代安培科技有限公司签了10年的订单。股权合作也是主流选择。比如大众入股郭萱后,戴姆勒入股福能科技,旨在培育自己的动力电池供应体系;本田认购当代安培科技有限公司1%股权,更多的是加强与头部动力电池的合作。国内主机厂甚至与当代安培科技有限公司成立合资公司,锁定动力电池产能。SAIC、一汽、广汽、东风、吉利等都是和当代安培科技有限公司合资建厂,其中SAIC是时代最快的。除了支持SAIC系统,积极推动电池的对外分销也成为国内动力电池市场不可忽视的力量。除了现代安培科技有限公司之外,吉利汽车还先后与福能、滑雪、虹桥集团成立了合资公司。可以预见的是,未来主机厂产能的释放将进一步带动电池企业的装机增长。此外,包括蔚来、小鹏在内的处于高量阶段的新势力企业,倾向于以产能保障或专线保障的形式获得与电池企业的话语权。第三,今年上半年,我们订购了20个产品,包括48V、HEV、PHEV和其他电气化方案。电池类型涵盖三元电池和锂离子电池,其中LFP电池和混合动力市场需求大幅增长。在LFP电池领域,越来越多的国内主力车型引入了LFP电池车型,国际车企的选择和平台给LFP电池在乘用车市场带来了更多的想象空间。特斯拉的国产Model 3配备了LFP当代安培科技有限公司的动力电池。近日,其LFP版国产Model Y正式亮相工信部第346批新车公告,预计仿制国产Model 3的成功将极大拉动LFP电池需求。在国产Model 3、洪光Mini EV、韩EV、宝骏E系列等现象级车型需求的带动下,国产LFP电池装机量猛增,LFP车型阵容不断扩大。与此同时,国际车企纷纷加入代言,福特未来将考虑使用LFP电池,大众电池日宣布入门级车型将使用LFP电池。在混合动力领域,2021年以来,12V、48V、HEV领域市场明显升温,中国电池企业正在加速加入该领域主要企业的队列,加速新战场的竞争。目前国内电池企业撕开了HEV配套电池的口子,国际主机厂采购HEV电池明显“开闸”。比如欣旺达已经进入日产、雷诺日产体系,助力日产HEV车型国产化;与此同时,亿纬锂能先后拿下宝马集团和捷豹路虎的48V系统定点,骆驼股份也供应给了启辰。值得一提的是,自主品牌正在加速切入HEV赛道,甚至联手国内电池企业共同布局,以期在即将到来的HEV市场站稳脚跟。比如广汽、东风刘琦直接与新旺达合作开发新车型。以下是2021年上半年动力电池订单汇总:
0全球电气化转型加速,2021国际汽车企业动力电池军备竞赛加剧。全球动力电池公司相互竞争,处于肉搏战的边缘。从整车方面来看,2021-2023年是国外车企电动车的密集投放期。通过长期订单、定点项目、合资、入股等多元化形式锁定未来市场份额,成为现阶段全球动力电池企业的重要角力点。与2020年不同的是,2021年国内电池企业与国际车企的合作开始进入落地阶段。例如,如果当代安培科技有限公司和特斯续签四年合同,郭萱将为大众的常规量产车型开发第一代标准电池,万向123将在未来两年内向大众供应。继华晨宝马之后,逸威48V系统将被宝马集团指定,远景动力将与雷诺签订40-120 GWh的五年订单,蜂巢将拿下总价值160亿元的Stellantis全球合作项目。电池方面,全球车企巨头对基于供应链能力的优质电池产能需求越来越大,头部电池企业“跑步”扩产,竞相展开产能军备竞赛。当代安培科技有限公司、袁晶电力、福能科技、蜂巢能源、比亚迪、AVIC锂电等6家公司明确在欧洲设厂,将推动中国锂电池材料和设备的全球化,加强中国动力电池的全球服务能力。到2025年,预计当代安普科技有限公司产能提升至550GWh(含合资),AVIC锂电池产能规划为300GWh,蜂巢能源规划为200GWh;郭萱高科计划2023年实现年产能80GWh比亚迪预计2022年包括“刀片电池”在内的总产能将达到100GWh。可以预见,随着国际车企新能源车的增多,中日韩动力电池的竞争将被重塑。在产能部署、客户绑定和拓展方面,未来中国动力电池在全球的市场份额将持续上升。通过对2021年上半年动力电池20个订单的梳理,也可以一窥动力电池市场的演变趋势。首先,中国的力量在全球市场上升。除了龙头企业当代安培科技有限公司,二线动力电池也迅速崛起,进一步强化了中国在动力电池的全球话语权。与上一轮中国动力电池企业仅进入国际汽车企业供应链体系不同,中国动力电池企业加大了与国际汽车企业的合作力度,正逐渐成为国际汽车企业在电动化方面的重要合作伙伴。例如,当代安培科技有限公司的特斯拉电池批量供应仅一年后就成为重要供应商,1-5月在当代安培科技有限公司安装的国产特斯拉占47%。6月,当代安培科技有限公司(Contemporary Amperex Technology co .,Limited)获得特斯拉4年期动力电池长单续约,有望进一步打开特斯拉的全球市场,成为特斯拉的全球主要供应商。郭萱高科被奥迪股份公司收购后,合富郭萱将为大众常规量产车型开发第一代标准电池,未来计划向大众MEB平台供应动力电池;今年6月,Vision Power获得了法国雷诺公司为期五年的40GWh-120GWh-H动力电池订单,以支持雷诺的全面电气化战略。中国动力电池企业国际化背后的逻辑是,一方面,在全球电气化浪潮下,中国电气化市场领先,中国电池企业正在成为全球市场的绝对中坚力量。中国有5家公司的动力电池装机量位居世界前10位,而当代安培科技有限公司的市场份额为30.9%。另一方面,中国动力电池企业在技术实力、制造能力、供应链管理能力、成本竞争力等方面已经达到国际车企的要求,并与日韩对手表现出差异化竞争力。此外,国外/合资新能源汽车“中国制造,全球销售”的趋势已经出现,无论是直接出口动力电池还是配套新能源汽车,中国动力电池企业在国际新能源汽车供应体系中的作用将越来越关键。二是优质动力电池产能供不应求,车企通过合资、参股、签长期订单、保障产能、保证动力电池稳定供应等多元化策略绑定电池企业。当代安培科技有限公司已经成为全球动力电池抢夺的“热蛋糕”。2021年,特斯拉、雷诺、广汽三菱、大众、长城等国内外主要动力电池需求确定且巨大,纷纷与头部动力电池企业签订长单,锁定优质产能。比如特斯拉的4年长单绑定了当代安培科技有限公司,雷诺也和远景动力签了5年的订单,长城汽车直接和当代安培科技有限公司签了10年的订单。股权合作也是主流选择。比如大众入股郭萱后,戴姆勒入股福能科技,旨在培育自己的动力电池供应体系;本田认购当代安培科技有限公司1%股权,更多的是加强与头部动力电池的合作。国内主机厂甚至与当代安培科技有限公司成立合资公司,锁定动力电池产能。SAIC、一汽、广汽、东风、吉利等都是和当代安培科技有限公司合资建厂,其中SAIC是时代最快的。除了支持SAIC系统,积极推动电池的对外分销也成为国内动力电池市场不可忽视的力量。除了现代安培科技有限公司之外,吉利汽车还先后与福能、滑雪、虹桥集团成立了合资公司。可以预见的是,未来主机厂产能的释放将进一步带动电池企业的装机增长。此外,包括蔚来、小鹏在内的处于高量阶段的新势力企业,倾向于以产能保障或专线保障的形式获得与电池企业的话语权。第三,今年上半年,我们订购了20个产品,包括48V、HEV、PHEV和其他电气化方案。电池类型涵盖三元电池和锂离子电池,其中LFP电池和混合动力市场需求大幅增长。在LFP电池领域,越来越多的国内主力车型引入了LFP电池车型,国际车企的选择和平台给LFP电池在乘用车市场带来了更多的想象空间。特斯拉的国产Model 3配备了LFP当代安培科技有限公司的动力电池。近日,其LFP版国产Model Y正式亮相工信部第346批新车公告,预计仿制国产Model 3的成功将极大拉动LFP电池需求。在国产Model 3、洪光Mini EV、韩EV、宝骏E系列等现象级车型需求的带动下,国产LFP电池装机量猛增,LFP车型阵容不断扩大。与此同时,国际车企纷纷加入代言,福特未来将考虑使用LFP电池,大众电池日宣布入门级车型将使用LFP电池。在混合动力领域,2021年以来,12V、48V、HEV领域市场明显升温,中国电池企业正在加速加入该领域主要企业的队列,加速新战场的竞争。目前国内电池企业撕开了HEV配套电池的口子,国际主机厂采购HEV电池明显“开闸”。比如欣旺达已经进入日产、雷诺日产体系,助力日产HEV车型国产化;与此同时,亿纬锂能先后拿下宝马集团和捷豹路虎的48V系统定点,骆驼股份也供应给了启辰。值得一提的是,自主品牌正在加速切入HEV赛道,甚至联手国内电池企业共同布局,以期在即将到来的HEV市场站稳脚跟。比如广汽、东风刘琦直接与新旺达合作开发新车型。以下是2021年上半年动力电池订单汇总:

盖世汽车讯据外媒报道,法国汽车制造商雷诺集团7月16日公布,其上半年在全球范围内的汽车销量同比增长18
1900/1/1 0:00:00盖世汽车讯据外媒报道,捷克工业部长KarelHavlicek透露,该国正在与包括大众集团在内的两个潜在投资者进行谈判,谈判的中心是在该国建设一座电动汽车电芯生产工厂,
1900/1/1 0:00:00盖世汽车讯据外媒报道,亚马逊(Amazon)就包裹配送系统申请了一项专利。该系统包括一种向多个投递点配送包裹的主车辆,以及将包裹从主车辆配送到最终目的地的更小的辅助配送车辆。
1900/1/1 0:00:00近日,宁德时代与宜宾市签署全方位深化合作协议,携手共建宁德时代西南总部、生产基地、产业生态体系、国际培训中心、新能源学院和新能源产业基金。标志着宁德时代与宜宾市的合作进一步深化。
1900/1/1 0:00:006月,新能源乘用车终端市场最大赢家当属比亚迪。6月比亚迪以销量35315辆,超越上汽通用五菱重新问鼎冠军,紧随其后的特斯拉、广汽乘用车、上汽乘用车稳居前五。
1900/1/1 0:00:007月16日,蜂巢能源在江苏举行了首款无钴电池量产下线仪式。
1900/1/1 0:00:00