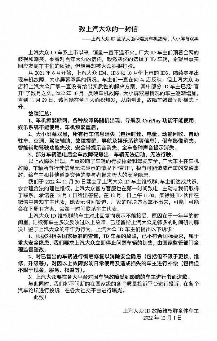
从2021 6月开始,上汽大众ID4、ID6和ID3于10月推出,它们遇到了零星的发动机故障和双黑屏。最近,一封致上汽大众的信在网上流传。

图片来源:新经纬在网络第三方投诉平台搜索“大众ID”,显示165条搜索结果。一位大众ID4x车主抱怨说,他们在仪表屏和主屏幕上遇到了双黑现象,但在4S店重新启动后,双黑现象仍多次出现,停电重新启动方法无效。针对上述问题,上汽大众表示,经过一系列技术分析、软件优化和测试验证,公司目前有相应的技术解决方案来解决用户反馈问题,并将很快推出。与此同时,上汽大众表示,有两项措施可以恢复车辆的显示。一种是按住显示屏左下角的电源按钮,直到中控屏幕亮起;建议同时打开MAX和空调;第二种是等待车辆进入睡眠状态,直到锁定后SOS灯熄灭,然后重新启动车辆。如果以上方法都无法恢复,可以联系附近的上汽大众授权经销商。欲了解更多举报线索,请联系本文作者牛朝歌:niuchaoge@chinanews.com.cn)(中新经纬APP)(文中观点仅供参考,不构成投资建议。投资有风险,入市需谨慎。)中新经纬保留所有权利。未经书面授权,任何公司或个人不得转载、摘录或以任何其他方式使用。责任编辑:罗坤编辑:郭金佳
标签:大众
12月5日消息,据国外媒体报道,随着电动汽车需求的增加,对电池这一关键部件的需求也大幅增加。
1900/1/1 0:00:00中国网汽车12月8日讯记者日前从官方获悉,吉利汽车集团公布了11月份销量数据,据统计,吉利汽车11月销量145070辆,同比增长约7。
1900/1/1 0:00:00中新经纬12月5日电奇瑞控股集团官方微博5日午间发布官方声明称,部分媒体关于奇瑞汽车股份有限公司股东及股份变化的相关信息有误,相关机构和平台的工商信息正在更正中。
1900/1/1 0:00:00中国网汽车12月9日讯记者从长城汽车601633获悉,日前长城汽车发布了11月产销数据,据统计,2022年11月,长城汽车销量87560辆,111月份累计销量990081辆。
1900/1/1 0:00:00从2014年被曝光开始,苹果旗下代号为“泰坦”的造车项目就一直吸引着全球科技与汽车行业的目光。如今八年过去,传说中的AppleCar依然停留在传说里,甚至连个PPT都没看见。
1900/1/1 0:00:0012月5日智能驾驶解决方案研发商MINIEYE正式宣布公司已获得长安汽车000625SDA平台的量产项目定点。
1900/1/1 0:00:00