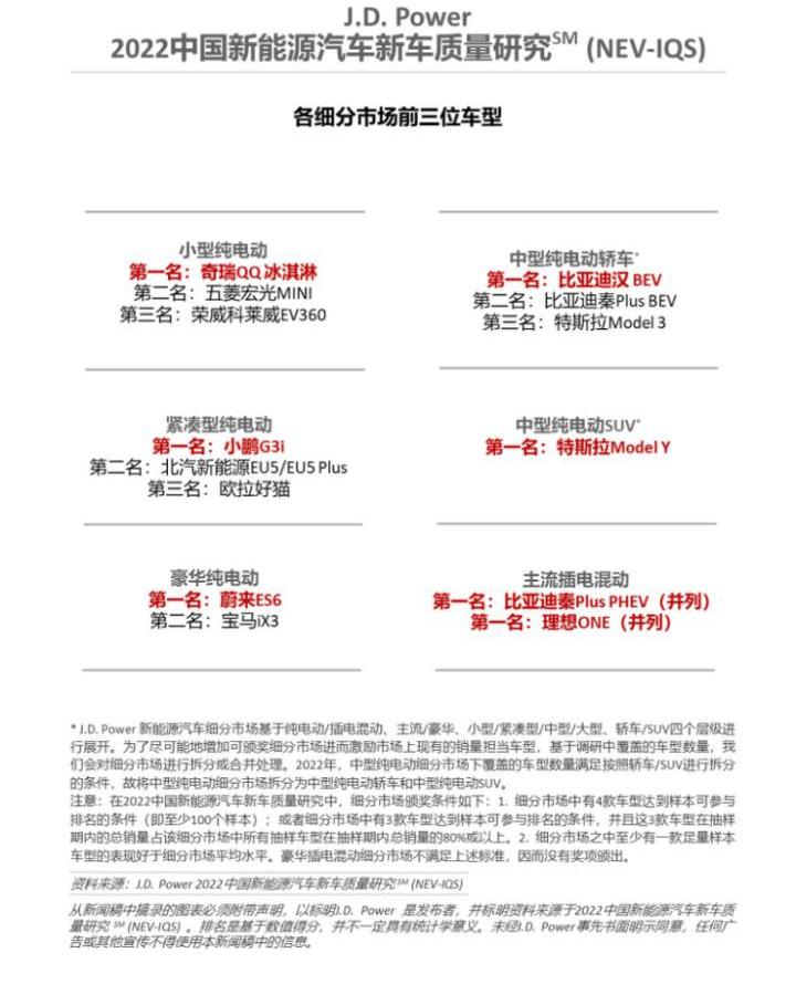
全球领先的消费者洞察和市场研究机构J.D. Power(帝俊)于8月4日正式发布了《2022中国新能源汽车品质研究SM(NEV-IQS)》和《2022中国汽车智能体验研究SM(TXI)》。NEV-IQS研究表明,与传统自主品牌和国际/合资品牌相比,自主新品牌的质量表现仍然保持领先,在车身内饰和车身外观方面的质量优势更加显著。J.D. Power中国新能源汽车品质研究(NEV-IQS)始于2019年,基于J.D. Power行业常用的新车品质研究IQS体系,补充了新能源汽车特有的问题。本研究统计和测量了新能源汽车车主在2-6个月的拥有期内遇到的质量问题。新车质量用每100辆车的平均问题数(PP100)来表示。问题数量越少,质量越好。研究显示,2022年自主新势力品牌质量问题总数为149 PP100。与传统自主品牌(152 PP100)和国际/合资品牌(153 PP100)相比,自主新势力品牌在新能源汽车新车质量表现上保持领先,尤其是车身内饰和车身外观的质量表现,分别领先全行业2.5 PP100。此外,在驾驶体验、动力总成、电池/充电方面的表现也优于行业整体质量水平。新能源汽车行业整体质量表现不如去年:2022年新能源汽车行业整体质量问题152个PP100,比2021年增加24个PP100。其中,车身内饰问题成为投诉最多的问题类别,配置/控制系统/仪表盘的投诉比例增幅最大,比上年增加了2.3%。纯电动汽车在智能上的领先优势降低:在智能品质表现上,纯电动汽车与插电式混合动力汽车的差距正在逐渐缩小。2021年,纯电动汽车的智能问题数量比插电式混合动力汽车少8.1个PP100,而2022年,纯电动汽车的质量问题数量仅比插电式混合动力汽车少1.1个PP100。新能源汽车车型电池问题比延续车型少,表明新能源汽车行业正在逐步摆脱三电限制:与延续车型相比,新能源汽车车型在电池/充电和配置/控制系统/仪表盘方面表现更好,分别比延续车型下降1.4 PP100和1.3 PP100,新能源汽车行业已经呈现出逐步摆脱三电限制的趋势。延续版车型在信息娱乐系统和驾驶辅助方面优势明显,问题数量比新款车型减少了3.8个PP100和2.1个PP100。

2022年,中国NEV-IQS包含10个类别(车身外观、车身内饰、驾驶体验、配置/控制系统/仪表盘、信息娱乐系统、空调、座椅、动力系统、驾驶辅助和电池/充电)的236个问题。2022年的研究基于5672名车主的真实反馈,这些车主在2021年9月至2022年3月期间购买了汽车。研究覆盖了36个品牌的65款车型,其中45款达到了足够的样本。数据收集于2022年3月至2022年5月在中国56个城市进行。高级配置市场渗透率大幅提升,智能赛道品牌竞争激烈。同一天,J.D. Power(帝俊)还发布了SM(TXI)2022中国汽车智能体验研究。研究表明,中国汽车工业整体市场深度指数(即先进技术配置的整体渗透率)显著提高,而功能性能指数有所下降;品牌阵营之间的智能化表现接近,竞争进入白热化阶段。J.D. Power的智能汽车体验研究(TXI)是继新车品质研究(IQS)和汽车产品魅力指数研究(APEAL)之后的又一重要产品行业标杆研究。研究显示,2022年中国汽车产业TXI创新指数为505点,整体市场深度指数提升明显,从2021年的80点提升至120点,而功能性能指数有所下降,从去年的880点降至829点。其中,自主新势力品牌市场深度指数242分,功能性能指数831分,继续领跑智能赛道;而传统自主品牌的市场深度指数为112分,功能表现指数为828分,合资/国际品牌的市场深度指数为118分,功能表现指数为829分。两者在市场深度和功能表现上差距不大,品牌之间的竞争进入白热化阶段。先进技术配置的快速引入伴随着质量问题的增长:行业在引入更多先进技术配置的同时,也出现了更多的质量问题。2022年行业总问题数为32.4 PP100,较去年增加4.8 PP100,其中智能驾驶舱增加3.9 PP100,智能驾驶增加0.6 PP100。在智能驾驶舱中,故障/无法工作的问题增加最多,增加了1.7 PP100,而在智能驾驶中,理解/使用困难的问题增加最多,增加了1.3 PP100。智能驾驶舱的整体用户体验得到显著提升:2022年,消费者对智能驾驶舱的整体体验和智能驾驶的先进科技配置更加满意。智能驾驶舱具有最佳的可用性体验,有效性、实用性和响应速度的体验得到了显著提升,体现了智能驾驶舱先进的配置为消费者提供了便利和有价值的功能;虽然智能驾驶整体体验较去年有所提升,但在实用性和有效性方面的体验满意度不如智能驾驶舱,消费者对界面的满意度有所下降。反映出在智能驾驶渗透到市场的过程中,消费者更加注重配置的功能性,而厂商在提升智能驾驶渗透率的过程中,需要更加注重提升智能驾驶配置对用户的价值。豪华品牌车主对数字键最满意,主流品牌车主对透明底盘最满意:豪华品牌中,用户体验最好的先进科技配置是数字键,最不满意的先进科技配置是车内手势控制;主流品牌中,用户体验最好的先进科技配置是透明机箱,最不满意的先进科技配置是人脸识别。不同年龄段的消费者对先进科技配置的需求不同:80年代以前,车主更青睐为驾驶带来安全性和便利性的先进配置,对流媒体后视镜、行车记录和驾驶评价的复购意愿分别高出行业整体水平8个百分点和5个百分点;95后车主对移动、互联网等高级配置的需求更加强烈,其中对数字钥匙和汽车之家互联网的回购意向最高,分别超出行业整体水平10个百分点和9个百分点。《2022中国汽车智能体验研究(TXI)》基于2021年6月至2022年3月购车的35277名传统能源车主和2021年9月至2022年3月购车的5686名新能源车主的真实反馈。该研究涵盖了56个品牌的247辆传统能源汽车和36个品牌的65辆新能源汽车。数据收集于2021年12月至2022年5月在中国70个主要城市进行。



全球领先的消费者洞察和市场研究机构J.D. Power(帝俊)于8月4日正式发布了2022中国新能源汽车品质研究SM(NEV-IQS)和2022中国汽车智能体验研究SM(TXI)。NEV-IQS研究表明,与传统自主品牌和国际/合资品牌相比,自主新品牌的质量表现仍然保持领先,在车身内饰和车身外观方面的质量优势更加显著。J.D. Power中国新能源汽车品质研究(NEV-IQS)始于2019年,基于J.D. Power行业常用的新车品质研究IQS体系,补充了新能源汽车特有的问题。本研究统计和测量了新能源汽车车主在2-6个月的拥有期内遇到的质量问题。新车质量用每100辆车的平均问题数(PP100)来表示。问题数量越少,质量越好。研究显示,2022年自主新势力品牌质量问题总数为149 PP100。与传统自主品牌(152 PP100)和国际/合资品牌(153 PP100)相比,自主新势力品牌在新能源汽车新车质量表现上保持领先,尤其是车身内饰和车身外观的质量表现,分别领先全行业2.5 PP100。此外,在驾驶体验、动力总成、电池/充电方面的表现也优于行业整体质量水平。新能源汽车行业整体质量表现不如去年:2022年新能源汽车行业整体质量问题152个PP100,比2021年增加24个PP100。其中,车身内饰问题成为投诉最多的问题类别,配置/控制系统/仪表盘的投诉比例增幅最大,比上年增加了2.3%。纯电动汽车在智能上的领先优势降低:在智能品质表现上,纯电动汽车与插电式混合动力汽车的差距正在逐渐缩小。2021年,纯电动汽车的智能问题数量比插电式混合动力汽车少8.1个PP100,而2022年,纯电动汽车的质量问题数量仅比插电式混合动力汽车少1.1个PP100。新能源汽车车型电池问题比延续车型少,表明新能源汽车行业正在逐步摆脱三电限制:与延续车型相比,新能源汽车车型在电池/充电和配置/控制系统/仪表盘方面表现更好,分别比延续车型下降1.4 PP100和1.3 PP100,新能源汽车行业已经呈现出逐步摆脱三电限制的趋势。延续版车型在信息娱乐系统和驾驶辅助方面优势明显,问题数量比新款车型减少了3.8个PP100和2.1个PP100。

2022年,中国NEV-IQS包含10个类别(车身外观、车身内饰、驾驶体验、配置/控制系统/仪表盘、信息娱乐系统、空调、座椅、动力系统、驾驶辅助和电池/充电)的236个问题。2022年的研究基于5672名车主的真实反馈,这些车主在2021年9月至2022年3月期间购买了汽车。该研究涵盖了36个品牌的65款车型,其中……45款达到了足够的样本。数据收集于2022年3月至2022年5月在中国56个城市进行。高级配置市场渗透率大幅提升,智能赛道品牌竞争激烈。同一天,J.D. Power(帝俊)还发布了SM(TXI)2022中国汽车智能体验研究。研究表明,中国汽车工业整体市场深度指数(即先进技术配置的整体渗透率)显著提高,而功能性能指数有所下降;品牌阵营之间的智能化表现接近,竞争进入白热化阶段。J.D. Power的智能汽车体验研究(TXI)是继新车品质研究(IQS)和汽车产品魅力指数研究(APEAL)之后的又一重要产品行业标杆研究。研究显示,2022年中国汽车产业TXI创新指数为505点,整体市场深度指数提升明显,从2021年的80点提升至120点,而功能性能指数有所下降,从去年的880点降至829点。其中,自主新势力品牌市场深度指数242分,功能性能指数831分,继续领跑智能赛道;而传统自主品牌的市场深度指数为112分,功能表现指数为828分,合资/国际品牌的市场深度指数为118分,功能表现指数为829分。两者在市场深度和功能表现上差距不大,品牌之间的竞争进入白热化阶段。先进技术配置的快速引入伴随着质量问题的增长:行业在引入更多先进技术配置的同时,也出现了更多的质量问题。2022年行业总问题数为32.4 PP100,较去年增加4.8 PP100,其中智能驾驶舱增加3.9 PP100,智能驾驶增加0.6 PP100。在智能驾驶舱中,故障/无法工作的问题增加最多,增加了1.7 PP100,而在智能驾驶中,理解/使用困难的问题增加最多,增加了1.3 PP100。智能驾驶舱的整体用户体验得到显著提升:2022年,消费者对智能驾驶舱的整体体验和智能驾驶的先进科技配置更加满意。智能驾驶舱具有最佳的可用性体验,有效性、实用性和响应速度的体验得到了显著提升,体现了智能驾驶舱先进的配置为消费者提供了便利和有价值的功能;虽然智能驾驶整体体验较去年有所提升,但在实用性和有效性方面的体验满意度不如智能驾驶舱,消费者对界面的满意度有所下降。反映出在智能驾驶渗透到市场的过程中,消费者更加注重配置的功能性,而厂商在提升智能驾驶渗透率的过程中,需要更加注重提升智能驾驶配置对用户的价值。豪华品牌车主对数字键最满意,主流品牌车主对透明底盘最满意:豪华品牌中,用户体验最好的先进科技配置是数字键,最不满意的先进科技配置是车内手势控制;主流品牌中,用户体验最好的先进科技配置是透明机箱,最不满意的先进科技配置是人脸识别。不同年龄段的消费者对先进科技配置的需求不同:80年代以前,车主更青睐为驾驶带来安全性和便利性的先进配置,对流媒体后视镜、行车记录和驾驶评价的复购意愿分别高出行业整体水平8个百分点和5个百分点;95后车主对移动、互联网等高级配置的需求更加强烈,其中对数字钥匙和汽车之家互联网的回购意向最高,分别超出行业整体水平10个百分点和9个百分点。《2022中国汽车智能体验研究(TXI)》基于2021年6月至2022年3月购车的35277名传统能源车主和2021年9月至2022年3月购车的5686名新能源车主的真实反馈。该研究涵盖了56个品牌的247辆传统能源汽车和36个品牌的65辆新能源汽车。数据收集于2021年12月至2022年5月在中国70个主要城市进行。




标签:
8月4日,正值七夕佳节,多组北京地区汉EV、唐EV女性车主与知心密友相聚在北京碧朗港康养中心,参加“她力量”比亚迪女性车主臻享沙龙第七季。
1900/1/1 0:00:008月5日消息,上汽通用五菱公布7月销量为145017辆,同比增长32;新能源销量达59288辆,同比增长117;海外出口达19739辆,同比增长50。
1900/1/1 0:00:008月4日,特斯拉股东大会在其奥斯汀超级工厂举行。会上,马斯克再次明确2030年要生产2000万辆电动车的计划,并认为这将需要大约十几家工厂,每家工厂每年生产150万至200万辆。
1900/1/1 0:00:00近日,广汽集团公布了7月份的销量成绩。据数据显示,广汽7月累计汽车产销近140万辆。
1900/1/1 0:00:002022年8月5日,深圳市江波龙电子股份有限公司(以下简称“江波龙”或“公司”)首次公开发行股票成功登陆A股创业板,正式在深圳证券交易所挂牌上市,股票代码为“301308”,
1900/1/1 0:00:008月4日,由车质网、凯睿赛驰咨询、中国标准化研究院共同发起的《汽车企业顾客投诉处理服务质量评价通则》(以下简称《评价通则》)团体标准首次研讨会在京举行。
1900/1/1 0:00:00