今年新能源汽车领域的年中考试,亮点显然在乘用车领域。15.88万辆的销量占上半年新能源汽车总销量的81.4%,超过了中国汽车市场乘用车的79.2%,这进一步反映出新能源汽车市场从孵化期进入增长期。结合各大车企的年度规划,2017年可销售60万辆新能源乘用车。各大汽车公司的年度销售目标接近60万辆。联合会数据显示,今年1-6月,新能源乘用车累计销量15.88万辆,较2016年上半年12万辆的总销量增长31%。其中,纯电动乘用车销量13.2万辆,占比80.5%,同比增长62.9%;
插电式混合动力乘用车销量3.2万辆,同比下降19.9%。从1月的6500辆到3月的2.75万辆,新能源乘用车数量继续增加1.1万辆。4月,新能源乘用车销量增长放缓至17万辆,5月增长90万辆,6月增长30万辆。2017年,新能源乘用车月度保持持续上升趋势。

数据来源:比亚迪结合插电式和纯电动汽车的销量表现,以35590辆的成绩夺得上半年新能源乘用车销量冠军。北汽和知豆紧随其后,分别为30151台和18693台。根据2015年和2016年新能源汽车的推广规律,下半年乘用车销量远超上半年。为此,第一电网编制了主要新能源乘用车的年度目标。根据车企的产品销售计划,2017年新能源乘用车的总销售目标可能超过60万辆。

根据计划,保守估计,今年各大车企的总销量将达到58.5万辆。根据目前企业的介绍,他们都对完成年度计划有一定的信心。此外,云度新能源产品已于近期进入工信部目录公示,并将于近期逐步进入市场,不会出现任何意外。此前,该公司计划在2017年销售10000套。可以推断,2017年新能源乘用车的销量将达到60万辆。下半年将有20多种车型进入市场。企业之所以保持极大信心,除了新产品的不断推出,政策的稳定、分时市场的推进以及“双积分”的进一步推进,都给市场带来了良好的信号。

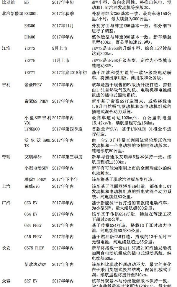
一些汽车公司计划在下半年为新能源乘用车推出新车。根据企业计划,下半年将有20多款车型进入市场。其中,吉利、江淮、上汽、广汽等以大众燃油车为基础的新能源汽车将进一步刺激市场。分时租赁/“双积分政策”有助于推动去年年底国家补偿的出台,各省市的土地补偿政策也持续推进。随着新车《公告》和推荐目录的稳定发布,新能源汽车领域进入了一个相对稳定的时期。同时,电动汽车的分时也将有助于新能源乘用车的推广。据了解,今年主流车企已经开始与分时租赁公司进行交流与合作。江淮、奇瑞等主流车企今年已与多家分时公司签署合作,后续合作进一步推进。江淮大众合资公司也计划进一步进军共享汽车领域。目前,中国有30多家具有一定规模的分时企业,其中广为推广的有gofun出行、EVCARD、熊猫车、恒天易开等。

根据这三个计划,下半年将至少推出3.3万辆新能源汽车。恒天易开还表示,将在今年年底前投资1万辆电动汽车。其他分时企业也在进一步扩大布局,每家约有300辆促销车。保守估计,分时领域将有大约5万次促销活动。值得一提的是,今年8月左右,北汽新能源将在“GreenGo Green Dog”品牌之外发布一个专门用于分时的轻型汽车平台,该品牌主要运营政府的企业业务北京出行,并为私人用户提供分时服务,这将为北汽新能源汽车的推广提供更多可能性。关于“双积分政策”,随着《办法》的发布,“双积分”向前迈出了一大步……
乘用车企业平均油耗与新能源汽车积分并行管理(征求意见稿)“工业和信息化部。双积分政策的发布势必会刺激新能源乘用车的销量增长。毕竟,对企业来说,每售出一辆新能源汽车都可能转化为可以销售的积分。届时,企业可能会采取降价等方式来促进销量增长,消费者可能会对双积分更感兴趣n辆新能源汽车。同时,“双积分政策”也将促进分时租赁市场的进一步推广。今年新能源汽车领域的年中考试,亮点显然在乘用车领域。15.88万辆的销量占上半年新能源汽车总销量的81.4%,超过了中国汽车市场乘用车的79.2%,这进一步反映出新能源汽车市场从孵化期进入增长期。结合各大车企的年度规划,2017年可销售60万辆新能源乘用车。各大汽车公司的年度销售目标接近60万辆。联合会数据显示,今年1-6月,新能源乘用车累计销量15.88万辆,较2016年上半年12万辆的总销量增长31%。其中,纯电动乘用车销量13.2万辆,占比80.5%,同比增长62.9%;
插电式混合动力乘用车销量3.2万辆,同比下降19.9%。从1月的6500辆到3月的2.75万辆,新能源乘用车数量继续增加1.1万辆。4月,新能源乘用车销量增长放缓至17万辆,5月增长90万辆,6月增长30万辆。2017年,新能源乘用车月度保持持续上升趋势。

数据来源:比亚迪结合插电式和纯电动汽车的销量表现,以35590辆的成绩夺得上半年新能源乘用车销量冠军。北汽和知豆紧随其后,分别为30151台和18693台。根据2015年和2016年新能源汽车的推广规律,下半年乘用车销量远超上半年。为此,第一电网编制了主要新能源乘用车的年度目标。根据车企的产品销售计划,2017年新能源乘用车的总销售目标可能超过60万辆。

根据计划,保守估计,今年各大车企的总销量将达到58.5万辆。根据目前企业的介绍,他们都对完成年度计划有一定的信心。此外,云度新能源产品已于近期进入工信部目录公示,并将于近期逐步进入市场,不会出现任何意外。此前,该公司计划在2017年销售10000套。可以推断,2017年新能源乘用车的销量将达到60万辆。下半年将有20多种车型进入市场。企业之所以保持极大信心,除了新产品的不断推出,政策的稳定、分时市场的推进以及“双积分”的进一步推进,都给市场带来了良好的信号。

一些汽车公司计划在下半年为新能源乘用车推出新车。根据企业计划,下半年将有20多款车型进入市场。其中,吉利、江淮、上汽、广汽等以大众燃油车为基础的新能源汽车将进一步刺激市场。分时租赁/“双积分政策”有助于推动去年年底国家补偿的出台,各省市的土地补偿政策也持续推进。随着新车《公告》和推荐目录的稳定发布,新能源汽车领域进入了一个相对稳定的时期。同时,电动汽车的分时也将有助于新能源乘用车的推广。据了解,今年主流车企已经开始与分时租赁公司进行交流与合作。江淮、奇瑞等主流车企今年已与多家分时公司签署合作,后续合作进一步推进。江淮大众合资公司也计划进一步进军共享汽车领域。目前,中国有30多家具有一定规模的分时企业,其中广为推广的有gofun出行、EVCARD、熊猫车、恒天易开等。

根据这三个计划,下半年将至少推出3.3万辆新能源汽车。恒天易开还表示,将在今年年底前投资1万辆电动汽车。其他分时企业也在进一步扩大布局,每家约有300辆促销车。保守估计,分时领域将有大约5万次促销活动。值得一提的是,今年8月左右,北汽新能源将在“GreenGo Green Dog”品牌之外发布一个专门用于分时的轻型汽车平台,该品牌主要运营政府的企业业务北京出行,并为私人用户提供分时服务,这将为北汽新能源汽车的推广提供更多可能性。关于“双积分政策”,随着《办法》的发布,“双积分”向前迈出了一大步……
乘用车企业平均油耗与新能源汽车积分并行管理(征求意见稿)“工业和信息化部。双积分政策的发布势必会刺激新能源乘用车的销量增长。毕竟,对企业来说,每售出一辆新能源汽车都可能转化为可以销售的积分。届时,企业可能会采取降价等方式来促进销量增长,消费者可能会对双积分更感兴趣n辆新能源汽车。同时,“双积分政策”也将促进分时租赁市场的进一步推广。
7月14日,“慧眼中国环球论坛”2017在新加坡成功举行,本届论坛以“持续深化合作:迈向未来经济,共建一带一路”为主题,探讨“一带一路”背景下中新经贸合作的前景和机遇。
1900/1/1 0:00:00近日,贵阳市发布《关于促进贵阳市推广应用新能源汽车的实施意见》,贵阳市补助标准按照贵州省升级补助标准的100进行跟进补助,国家、省、市补助总额不超过车辆销售价格的60。
1900/1/1 0:00:00近日,贵州省发布《关于调整我省新能源汽车推广应用补助政策的通知》,通知指出,中央财政和本省财政补助总额不超过车辆销售价格的50。
1900/1/1 0:00:00宁波市日前正式发布《宁波市电动汽车充电基础设施建设实施方案》,提出到2020年,全市共建成电动汽车集中式充换电站不少于110座,分散式充电桩不少于41800个,
1900/1/1 0:00:007月20日,力帆实业(集团)股份有限公司(简称“力帆股份”)发布公告显示,
1900/1/1 0:00:00近日,《柳州市新能源汽车推广应用财政补贴资金管理实施细则》印发,柳州市从产业补助、购置补贴、充电设施建设补贴、充电桩运营补贴和电费补贴五个方面发力,拿出真金白银推动新能源汽车发展。
1900/1/1 0:00:00